Client: Coomeva Servicios Administrativos
Industry: Outsourcing of services
My role: Service designer, UX designer
Year: 2018
More than 1,250 employees, 12 locations in the same city, and a limited budget to mobilize them. How to efficiently mobilize employees between different locations? With a platform that centralizes the delivery service thus helping to reduce costs while avoiding manual processes and generating indicators that allow the improvement of our service
THE BACKGROUND
To start, why?
Within the scope is intended to make the ideation process, UX/UI design, brand design, prototype development, and an application with an actual client for user testing. The company with which the validation and development process was done is Coomeva Servicios Administrativos (CSA).
CSA is a company with 1,250 employees that work as a shared services center for the other companies of the Coomeva Group. Currently, this company spends 7 million Colombian pesos per month on taxi vouchers payments. The 15 companies of the Business Group experienced this exact situation, and this concept represents a very high economic value with which they do not want to continue.
THE CHALLENGE
Understanding business needs
CSA wants to reduce the expenditure of money on transportation, improve transportation times, and be able to track the expense of the budget assigned to each area.
In terms of social responsibility, it seeks to reduce the time its employees spend on travel, encouraging the use of shared transport, contributing to the city’s mobility, and reducing CO2 emissions.
Finally, they hope this can be the pilot service they could add to their portfolio and offer in the future as their service for the rest of the Group’s companies, using the current infrastructure and having in mind the limitations of mobile data of their employees.
THE RESEARCH
Gathering insights from users
Our research begins by documenting the current taxi voucher service usage status, gathering information from users and entities involved in this service delivery.
We started with creating a matrix that allowed us to cross the stakeholders involved with the sources of information we had available to clarify the current problem.

After obtaining the information about the service inside the company, we decided to make a context analysis and look for trends from the sector and possible solutions created by similar businesses.





To understand the relationships between all the entities involved in the service, we started to search for users and the most common usage scenarios within the company, grouping them by main characteristics and significant shortcomings. We detected the three most representative people and the ideal use scenario for each.

Having our users set, we started a UCD process using the ladder technique concept to define from all these user requirements the real needs of the company and the expectations of the people who would use the service.

At this point, we had a first approach to the service scheme. We defined the basic functionalities it should provide: generating savings, having service metrics, and facilitating shared transport between collaborators.


THE APPROACH
Designing experiences

Having the initial concept of the service we wanted, we began to define the characteristics of the persons who would use it and the value proposition.
We did observation exercises, surveys, and interviews with employees to detect what they hear, think, see, and what the company says about the problem.

With the technique of Jobs To Be Done, we looked for the main pains and the central yearning of each user.

With all this information, we started detecting unsatisfied needs.

Building empathy
With the main pains of the users and the motivators, we generated a service proposal according to the business and the company’s needs.


THE DISCOVER
Findings from interviews and surveys
We detected an indiscriminate expense in the number of transport vouchers, and until that moment, they had not defined clear ceilings or a budget management policy.
In many cases in which people needed to travel, the head of the area in charge of signing the voucher was not there, a situation that generated discomfort and wasted time.
Each area had between 1 or 2 people in charge of making this manual process: they wrote down who was given the vouchers on paper, while the reports and accounting were generated and kept in Excel books. This activity took an average of 15 hours a week.
We found frequent routes and schedules, which made it possible in the future to think of predefined ways in those time lapses.
Some positions required urgent trips that it could not plan and did not meet a monthly request pattern.
THE CONCEPT
Crafting experiences
Efival is a web platform with which the company can manage transport vouchers in an agile and efficient way, improving the service for their collaborators, generating savings, and contributing to the reduction of environmental pollution indexes by CO2.
THE DESIGN
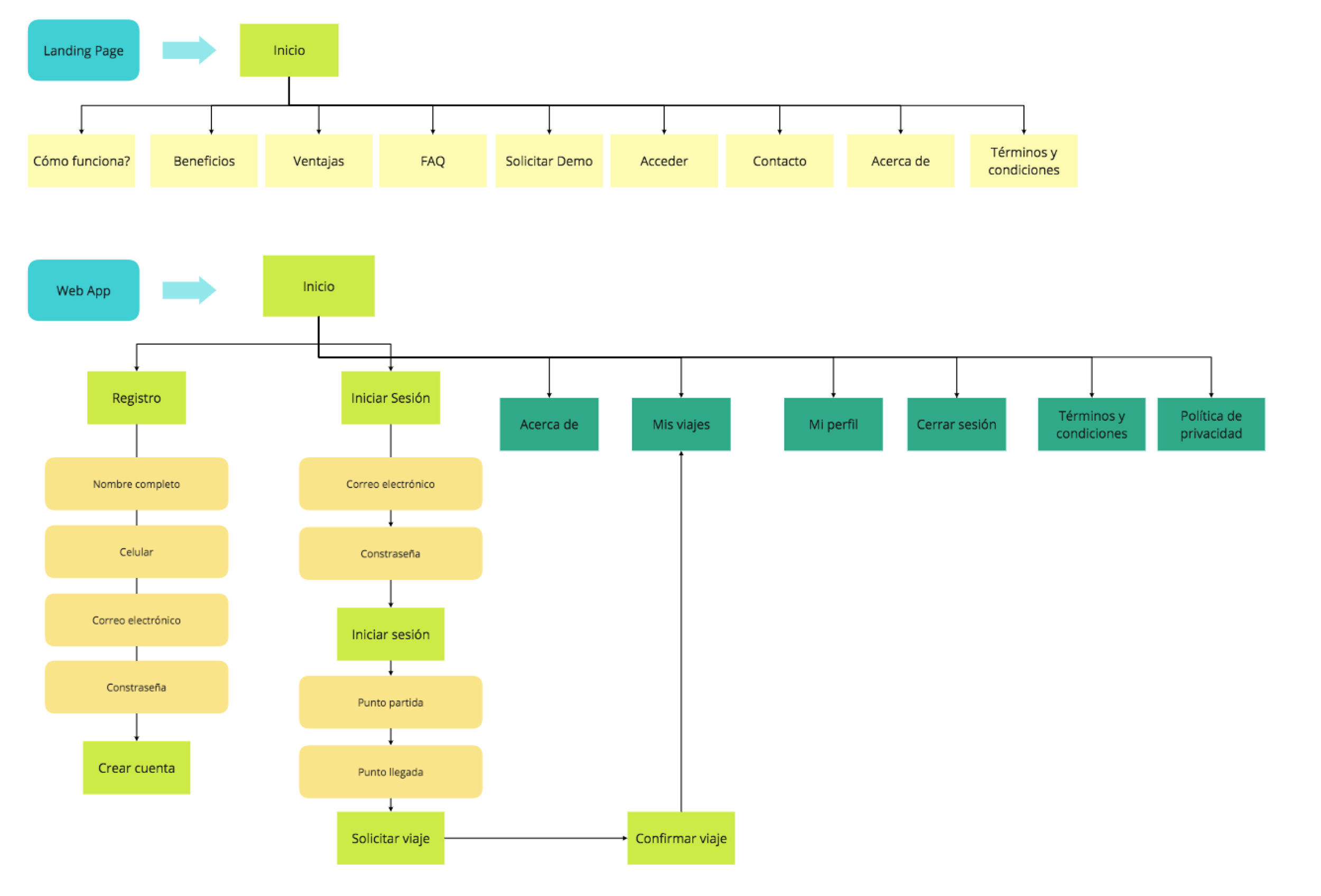
Paper first






User-centered design – information architecture – card sorting



We defined the phases through which each user profile must pass and evaluated their moods based on an exercise with a prototype service on paper.

Now the wireframes

The branding


THE DELIVER
Visual design

BOOM!

THE RESULTS
Major learnings
It was complex to get people with different managerial and operative positions to ride in the vehicle; cultural clashes and cases made it impossible to force managers to share their transport.
Some users raised the idea of creating Efival same service for those who have children in schools with a school route.
Due to Wi-Fi limitations in the company’s facilities and that not everyone had mobile data, it was necessary to have a person managing the platform to receive and assign the transport vouchers requested by the employees.
We did a blueprint together with the company, and the work plan was submitted for implementation, specifying each of its phases and the activities needed to achieve it.

We developed this project in 8 weeks.
The team
Carlos Narváez – Mechanical Engineer
Marcela Franco – Economist
Vanessa Alis Orozco – Product Manager
David Portilla Saldana – Frontend / UX
Elena Rodriguez – Business Administrator
Special thanks to José Andrés Moncada and Maria Clara Betancourt for advising us on this process.
